乌鲁木齐疫情风险级别
〖壹〗 、齐通称乌市,旧称迪化 ,是新疆维吾尔自治区首府。

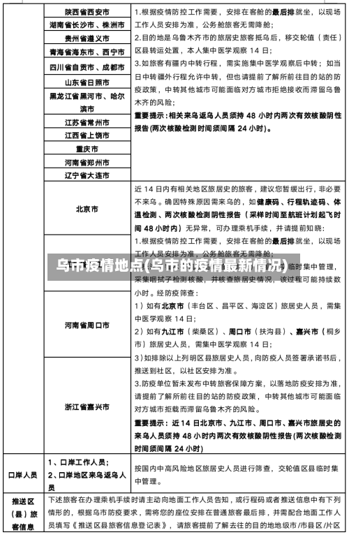
〖贰〗、乌鲁木齐市部分小区未出现阳性感染者仍被调整为中高风险区,主要因社会面散发病例或关联人员轨迹涉及该区域,流调综合研判存在传播风险 。

〖叁〗、新疆疫情风险等级 为了加强疫情防控的效果 ,根据我国疫情的实际情况,将全国各个地区的疫情实际情况进行分类,分成不同等级的风险地区。从疫情的风险等级上来看 ,新疆地区的疫情较为严重,近来的疫情等级是新疆的绝大部分地区都是处于中低风险的地区。新疆的乌鲁木齐属于高风险地区 。

〖肆〗 、高风险区。通过查询相关资料显示:乌鲁木齐站和火车站是高风险区的,乌鲁木齐市已划分高风险区,乌鲁木齐市疫情防控工作指挥部已启动应急响应 ,流调溯源、落位管控、密接人员追踪排查等防控工作全面展开,环境消杀等应急处置工作有序推进,禁止外出 ,属于高风险区等级。
〖伍〗 、020年7月19日,新疆维吾尔自治区新冠肺炎疫情防控工作指挥部发布关于动态调整各县(市、区)风险等级的公告:高风险地区:乌鲁木齐市天山区、沙依巴克区;中风险地区:乌鲁木齐经济技术开发区(头屯河区)、高新技术产业开发区(新市区) 、水磨沟区 。
〖陆〗、高风险。天山区,地处乌鲁木齐市东南部。根据当前疫情防控工作需要 ,按照《新型冠状病毒肺炎防控方案》规定,经专家组综合研判评估,天山区、沙依巴克区 、高新区(新市区)、米东区新增7个高风险区;天山区1个中风险区升级为高风险区。疫情期间注意防护 ,请广大群众积极配合工作 。

乌市开发区(头屯河区)喀纳斯湖北路455号新疆软件园是疫情区
〖壹〗、不是。通过查询乌市开发区(头屯河区)疫情防控部门要求显示:截止2022年9月26日,该地区大部分地区包括喀纳斯湖北路新疆软件园地区,没有出现新增病例 ,属于低风险地区,所以该地区不是疫情区。但生活中一定要注意做好个人防护,少去人员密集的地方 。
乌市疫情天山十二月一号天山区几例
0例。乌市疫情天山十二月一号天山区有50例,通过查询乌鲁木齐市天山地区疫情防控中心显示:2022年12月1号 ,经核实该地区是有50例确诊病例的,属于高风险管理地区。
图:新疆维吾尔自治区人民政府新闻办公室召开疫情发布会病例特征与分布截至7月18日12时,乌鲁木齐市现有确诊病例17例 、无症状感染者23例 ,所有病例均为普通型和轻型,未出现重症病例 。病例和无症状感染者主要集中在天山区,该区域作为重点管控区 ,已通过集中医学观察措施有效隔离了潜在传播源。
乌鲁木齐市天山区公寓租金差异较大,主要受面积、装修和地段影响,借鉴范围如下:具体房源示例 世界冠郡(二期):30㎡精装1室1厅 ,1600元/月,商圈便利,电梯房。 天山公寓:461㎡精装1室1厅 ,5000元/月(近地铁,中高层) 。
乌鲁木齐哪个区有疫情
〖壹〗、新疆地区非洲猪瘟疫情发生情况如下: 乌鲁木齐市米东区疫情2025年4月3日确诊,米东区某养殖合作社存栏生猪200头,发病15头 ,死亡15头。这是新疆最新通报的疫情案例。
〖贰〗 、乌鲁木齐疫情背景5月24日,乌鲁木齐市天山区在区域核酸筛查中发现2个混管异常,经复核及密接人员检测 ,确认4例无症状感染者,其居住地址分别为:天山区金银路613号 天山区团结路255号 天山区天池路30号(2例)此次疫情提示乌鲁木齐存在社区传播风险,需加强重点地区来穗人员管理 。
〖叁〗、乌鲁木齐天山区 ,水磨沟区,有疫情。通过查询相关资料显示:截止至2022年9月16日,新疆维吾尔自治区 ,乌鲁木齐市天山区,水磨沟区,仍处于疫情防控的时期任何人都需要做好安全防护 ,天山区,水磨沟区,属于中高险地区,何人都不可以出入 ,还需每天携带健康码做核酸检测。
〖肆〗、新疆地区非洲猪瘟防控情况: 最新疫情动态2025年4月乌鲁木齐米东区某养殖场发生非洲猪瘟疫情,发病15头全部死亡。当地已采取扑杀 、无害化处理和封锁措施 。2026年世界疫情呈现传播加速趋势,但新疆地区暂无公开新增病例报告。
〖伍〗、新疆疫情的主要发生地是在乌鲁木齐 ,在新疆的首府,首先是在乌鲁木齐市的天山区的中泉广场发生,确定的一个感染患者是一位24岁的女营业员。
乌市奇台路93号10中和田街街道疫情什么等
高风险地区 。乌市奇台路93号10中和田街街道位于乌鲁木齐 ,通过查询乌鲁木齐防疫官方网站信息了解到,乌市奇台路93号10中和田街街道于2022年8月23日发现新增病例,属于高风险地区 ,街道内人员不得随便出入,我们要积极配合防疫工作的进行,积极投身于防疫斗争中去。
本文来自作者[linkustech]投稿,不代表联信号立场,如若转载,请注明出处:https://wak.jcweixiaoyuan.cn/lianxin/5040.html
评论列表(4条)
我是联信号的签约作者“linkustech”!
希望本篇文章《乌市疫情地点(乌市的疫情最新情况)》能对你有所帮助!
本站[联信号]内容主要涵盖:联信号,生活百科,小常识,生活小窍门,百科大全,经验网,游戏攻略,新游上市,游戏信息,端游技巧,角色特征,游戏资讯,游戏测试,页游H5,手游攻略,游戏测试,大学志愿,娱乐资讯,新闻八卦,科技生活,校园墙报
本文概览:乌鲁木齐疫情风险级别〖壹〗、齐通称乌市,旧称迪化,是新疆维吾尔自治区首府。〖贰〗、乌...